One of my latest projects has evolved to a stage where I believe it's extremely unique, possibly so...
Read Articles
BlogsBlog
A recent project of mine involved a 3-4 layer hierarchy of multiple repo's using submodules in Gitlab. I've...
Okay so only two things left since part 3. This being, getting the subscribe component working and removing...
So we're onto the home stretch, we have a few things to wrap up: HTML content rendered by...
So we previously setup so we could load a page built with angular which included our menu and...
So recently, but will actually be published later and it's a long project and far into the future...
As one of my projects has been growing in complexity, I've noticed that building a PHP file per...
Okay so recently I was writing up a article on how to update the MARTe2 interface for HTTP...
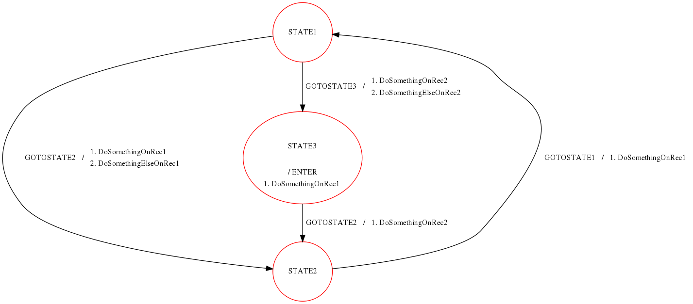
So recently in my project I've been trying to get the State Machine working, if you are part...
So, in my last article regarding building the website at my final paragraph I state that I won't...
So recently, for the past two weeks I was having issues getting my MARTe2 application to be truly...